科研项目

当前位置: 网站首页 >> 科学研究 >> 科研项目 >> 正文

横向项目管理

发布日期:2025-03-13    作者:     来源: 艺术学院    点击:

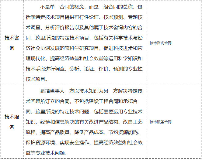
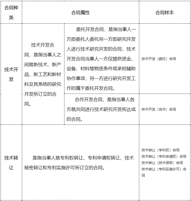
横向项目:指经费来源性质属于社会资金资助的项目。包括各类企事业单位和个人委托研究与合作研究的项目;境外(含港、澳、台)基金和非基金类资助的研究项目;国内各民间基金资助的研究项目。包括:技术开发、技术转让、技术咨询、技术服务四种类型。

横向项目政策规定

 yl6776永利集团横向科研项目及经费管理暂行办法(长春工大科字[2019]1号).pdf

 《yl6776永利集团横向科研项目及经费管理暂行办法》补充规定(长春工大科字[2019]10号).pdf

 yl6776永利集团促进科技成果转化实施办法(试行)(长春工大科字[2016]1号).pdf